日前,抖音B2C发声明称,为给抖音B2C大型超市郊分销商及顾客,创造一个良好的交易环境,保护顾客的权益,保证分销商更快更规范化地在抖音B2C大型超市开展经营方式活动,依照北欧国家旧有法律、法规、法规及分销商与抖音B2C大型超市签定的密切合作协议,特制定《【抖音B2C大型超市】分销商违规犯罪行为管理工作第七条》。
准则适用于于与抖音B2C大型超市(下列简称大型超市)密切合作的分销商,预计于2022年8月31日施行。
违规认定各方面,大型超市如前所述大数据积极主动摸查、质量抽查、行政管理工作部门的情况通报/通告、司法部门的卷宗、顾客检举、基本权利人检举、媒体曝出、及其他不合法合规性平台对经营方式犯罪行为展开违规认定。
犯罪行为纠偏各方面,大型超市对分销商的违规犯罪行为先展开纠偏,消解有利影响,主要包括但不局限于禁言有关货品、取回/中止违规税金利益等。违规犯罪行为对顾客导致经济损失的,大型超市亦须顾客展开合理索赔。如对大型超市导致经济损失,分销商应索赔因此给大型超市导致的经济损失。
同时,分销商的违规、违规等情况受到北欧国家有关市场监管机构的调查、处置。大型超市无权要求分销商向市场监管国家机关提供有关资料,勒令分销商不予自查、执行市场监管意见等,并留存进一步追责分销商民事责任的基本权利。
违规处置各方面,大型超市将对认定后的违规犯罪行为展开处置,并通过最新消息中心或手机短信对分销商的违规处置结果展开通告。
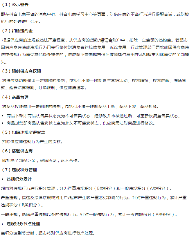
大型超市依照违规犯罪行为的违反者程度,可采取主要包括但不局限于下列处置举措:申报警示、计入酬金、限制分销商职权、货品管理工作、计入违规税金欠款、暂管分销商、 关连分销商/帐号处置、违规点数管理工作及大型超市认为必要的其他处置举措。 若分销商多次违规后拒不自查、数条并犯,或对大型超市导致不良影响,大型超市无权减轻处置。


中国e直播带货供应链金融13306003307(V同),
一件代发共享云仓:主播减去了自己先采购囤货的问题,可以无压力的开播卖货。主播只要选定生厂商的抖音小店产品链接或快手小店产品链接,在自己直播间上了链接就可以卖,卖完由厂家小店订单结算,厂家网店直接收款;直播带货主播直接分佣金;MCN机构直接分管理费。
中国E直播带货供应链机构协调厂家按规则48小时内一件代发!

